APU DC Fuel Pump

More
7 hours 21 minutes ago - 7 hours 18 minutes ago #1863 by Mark
APU DC Fuel Pump was created by Mark
Deferral of the APU DC Fuel Pump. Maintenance EICAS message readout had registered a previous fault, but no troubleshooting was accomplished.

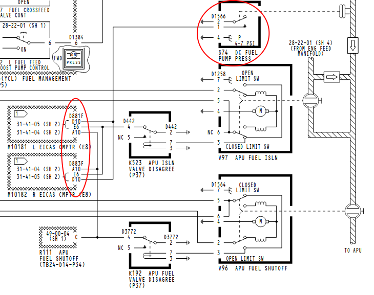
The DC start pump is used with a battery start of the APU. Maintenance or crews really don't know if it's running as no EICAS displays come on until the APU generator comes online.

Once AC power is available, the left forward pump takes over feeding fuel to the APU .


The only way to know if the DC Pump is operational is to fail (pull the circuit breaker for) the left forward AC pump when the APU is running.
  
  
 
  
  
This will cause the left forward "Press" light to come on and a EICAS ECS/MSG of DC Fuel Pump.
  
  
 
  
  
 
  
  
The message is pressure switch (providing a ground signal to the EICAS computers) derived.

If the pump was not working, the message would not be displayed.
  
  
 
  
  
The three pins feeding the EICAS computers for APU fuel feed are....

F-A10  APU Fuel Valve (if the valve is not in the commanded position)

F-E6   APU Isolation Valve (if the valve is not in the commanded position)

F-D10  DC Fuel Pump On
  
Last edit: 7 hours 18 minutes ago by Mark.

Please Log in or Create an account to join the conversation.

Time to create page: 0.732 seconds